Номер 642 - ГДЗ Алгебра 7 класс. Мерзляк, Полонский. Учебник. Страница 113

Вернуться к содержанию учебника

Страница 113

639 640 641 642 643 644 645

Вопрос

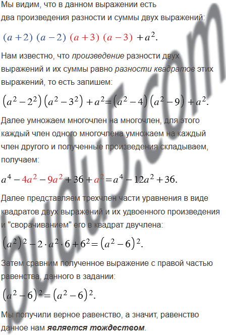
Является ли тождеством равенство:

Подсказка

Ответ


Вернуться к содержанию учебника